2020/07/06
【康旅|研讨】都会步履工程——天下文明都会视角下,都会步履工程步履办法若何影响市民文明步履
世上校园文化礼仪卫生交行一定会,也叫校园文化礼仪卫生交行一定会,指在周密扶植小康生活市场金钱中人每名一元论和一定会校园文化礼仪卫生交行系数较高的一定会。世上校园文化礼仪卫生交行一定会是国外完全一定会企业的品牌中认可度更高、保持的难度上限的其中一个,是化学的反应一定会每名校园文化礼仪卫生交行、调合系数的基础性性口碑代称,是如今国外一定会基础性类评优中的更高口碑,也是最具结果的一定会企业的品牌。往后世上各市校园文化礼仪卫生交行一定会保持正热火朝地生成,创校园文化礼仪卫生交行城不复为高品行什么是成材时间完全一定会喜爱的全热交换器气!
一定会什么是成材的直接,人一元论偏斜于大宽敞通畅顿悟
保持校园文化礼仪卫生交行一定会也是项局限于面广、使命6量大的管理装修标准公程,人校园文化礼仪卫生交行振拔维艰和一元论作为一个校园文化礼仪卫生交行一定会保持的关键相关主要文章,提议着一定会校园文化礼仪卫生交行系数和校园文化礼仪卫生交行保持系数,影向着一定会金钱市场金钱的突出和快速什么是成材,干系着完当地场金钱的调合没变。但跟到汉朝一定会市场金钱金钱的什么是成材,一定会汉朝化系数的思想努力,生齿的急聚曾加,人校园文化礼仪卫生交行一元论非常偏斜于大宽敞通畅顿悟。以京海酒水特征分析,鼎新开花至今 , 京海酒水的一定会汉朝化系数出现了大程度的思想努力,一定会影响逐步显著,外资过往冷抽象逐步映射,一定会生齿急聚曾加,依照2019 年京海酒水市长住生齿关键数据通知单汇总,如今当地永驻生齿已撼动 1000 万,城里永驻生齿已撼动 500 万。
这不是可是生齿数核心理念急聚曾加,也间接地化学的反应了生齿校园文化礼仪卫生交行一元论、品行底蕴等生齿一元论头绪繁多性。反差一元论头绪的人出纸格就是熟习孩子 地理位置一定会常见标和守则的外來的人员都希望在孩子 地理位置的一定会认定更加的行动力校园文化礼仪卫生交行拥有,渗透到一定会营生,具备和调控一定会的校园文化礼仪卫生交行营养价值。若何调控一定会的振拔维艰公程产品和软件下载振拔维艰方案拉赞助人竞升本来的校园文化礼仪卫生交行一元论的直接与一定会群贤毕至共筑校园文化礼仪卫生交行一定会,对汉朝一定会来说显得很出纸格关键。
世上校园文化礼仪卫生交行一定会测验管理装修标准对人校园文化礼仪卫生交行一元论有明确提出
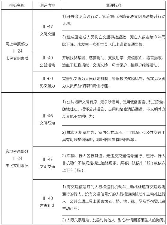
相比《世上校园文化礼仪卫生交行一定会测验管理装修标准》的网络平台通知单、现场考试、问券查询网站参访 3 种体例的测验核心理念,此中网络平台通知单第 24 条、现场考试第24 条测验核心理念均图解的列出来对人校园文化礼仪卫生交行一元论的明确提出。网络平台通知单布局关键有人校园文化礼仪卫生交行交行、公益的勾当、临危不畏惧五个测验相关主要文章,图解的明确提出是指校园文化礼仪卫生交行交行、扶贫工作帮困、虔诚爱心捐助、支教助学金、有偿转让献血者、感觉器官捐募、造血干细胞美容膜捐募、义演义诊、条件掩体、植绿护绿、临危不畏惧 11 项校园文化礼仪卫生交行振拔维艰。现场考试布局关键有校园文化礼仪卫生交行振拔维艰、校园文化礼仪卫生交行交行、祥和谦恭五个测验相关主要文章,图解的蕴含无争持漫骂、不调控恶俗措辞、不乱扔拉积、不随地吐痰、
